热门搜索:电气设备,电子元器件,仪器仪表,电气设备,消防设备,照明设备
产品分类

Product category

技术文章 / article 您的位置:网站首页 > 技术文章 > 安科瑞如何用智能防雷监测,为新能源电站装上“数字避雷针”?

安科瑞如何用智能防雷监测,为新能源电站装上“数字避雷针”?

发布时间: 2026-03-18  点击次数: 392次


在 “双碳" 目标下,我国新能源产业迎来爆发式增长,光伏电站、风电项目、储能中心等基础设施在全国各地加速布局。然而,新能源项目多处于开阔地带,且核心设备对雷电冲击极为敏感,雷击引发的设备损坏、数据丢失、生产停滞等问题,已成为制约行业高质量发展的重要隐患。


恰逢国家大力推进防雷安全监管数字化改革,传统被动防雷模式已无法满足新能源行业的安全需求。安科瑞防雷智能在线监测系统,以政策为导向、以技术为核心,为新能源产业提供主动防护解决方案,让防雷更智能、更精准、更可靠。

图片
图片
图片
图片

政策风向标:数字化防雷已成硬性要求

图片
图片
图片
图片

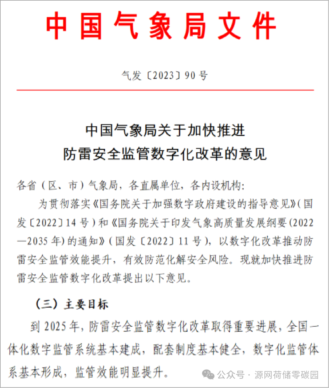
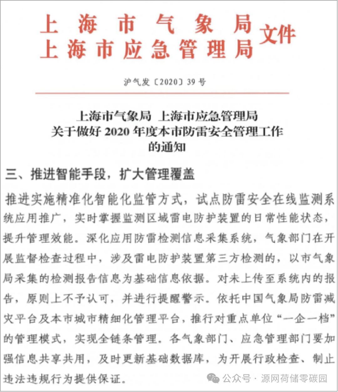
近年来,国家层面持续加码防雷安全监管改革。《关于加快推进防雷安全监管数字化改革的意见》明确提出,到 2025 年要基本建成全国一体化数字监管系统,形成数字化监管体系。上海市、广东省等多地也出台配套政策,要求推广防雷安全在线监测系统,实现对雷电防护装置的实时监控和全链条管理。

图片
图片
图片
图片
图片
图片
图片
图片
图片
图片

尤其值得关注的是,2025 年 6 月 1 日起实施的《危险化学品重大危险源安全监控技术规范》(GB 17681-2024)明确规定:大型油气储存企业、强雷区石油库等需设置雷电预警系统,土壤腐蚀严重地区或强雷区的易燃易爆介质储罐,必须配备接地电阻在线监测系统,接地电阻值不得大于 10Ω。这一系列政策要求,为新能源行业的防雷数字化转型划定了明确方向。

图片
图片
图片
图片
图片

新能源防雷痛点:传统模式难以应对新挑战

图片
图片
图片
图片

新能源项目的防雷需求,早已超越传统建筑的防护范畴,面临着更为复杂的难题:

光伏、风电项目分布广泛,设备分散,传统人工巡检周期长、成本高,且难以发现隐性故障;


核心电子设备(逆变器、储能电池、监控系统)耐受雷电冲击能力弱,感应雷引发的过电压易造成设备烧毁;


接地装置长期暴露在户外,受土壤电阻率、温湿度影响,易腐蚀失效导致接地电阻升高,引发地电位反击


缺乏提前预警机制,雷击发生后才能被动处理,往往已造成不可逆的经济损失。


某 IDC 数据中心的统计显示,仅 2018 年就因雷击导致高压进线柜跳闸、监控系统瘫痪、蓄放冷系统无法使用等多起事故,直接影响了新能源电力的稳定输出。

图片
图片
图片
图片

安科瑞智能解决方案:六大核心功能守护绿色能源

图片
图片
图片
图片

安科瑞防雷智能在线监测系统,依托物联网、大数据技术,构建 “感知层 - 网络层 - 用户层" 三级架构,实现从被动防护到主动预警的全面升级,六大核心功能直击行业痛点:

图片


1. 实时监测,全域管控

通过前端智能组网,对 SPD(浪涌保护器)运行状态、接地电阻变化、电网环境参数等进行 24 小时不间断监测,图形化界面精准定位各区各点防雷装置位置,实现全域集中管控。

图片


2. 防雷预警,提前避险

连续监测大气电场强度,在雷击发生前 5-30 分钟发出三级预警(黄色 - 橙色 - 红色),为新能源电站预留充足的应急处置时间,有效避免雷击伤害。

图片


3. 故障告警,精准定位

当出现 SPD 热脱扣、漏电流超标、接地电阻异常等故障时,系统通过报警灯闪烁、软件弹窗、短信通知等多重方式告警,明确标注故障地点、时间和类型,实现快速响应。


图片


4. 寿命预警,主动维护

实时监测 SPD 全生命周期变化,当劣化程度达到预设阈值时自动发出更换预警,避免因防雷设备失效导致二次雷击风险,保障防护连续性。

图片


5. 无人值守,降本增效

系统自动采集、分析、存储数据,故障信息实时推送至运维人员,无需 24 小时现场值守,大幅降低人力成本和巡检风险,提升运维效率。


图片


6. 数据溯源,合规可控

所有监测数据可实时查询、统计、打印,支持接入第三方管理平台,满足政策要求的全链条管理需求,为合规检查提供完整数据支撑。

图片
图片
图片
图片
图片

硬核产品矩阵:覆盖全场景防雷需求

图片
图片
图片
图片

安科瑞凭借多年技术积累,打造了完整的智能防雷硬件产品体系,适配新能源各应用场景:

智能防雷环境预警监测箱(ASLP-LMB-01):一体化设计,支持 100 个采集终端,断电数据不丢失;


雷电峰值检测箱(ASLP-LPD-D):采集雷电极性、峰值、次数,雷电流采集范围 1kA-200kA;


接地电阻检测箱(ASLP-ERT-A):三极法 / 回路法测量,量程 0.01Ω-200Ω,支持远程监测;

浪涌保护器(ARUS 系列):泄放能力强、响应速度快,内置过热断路装置;


SPD 后备保护器(ARSCB 系列):耐受大放电电流,防止 SPD 起火燃爆,支持状态远传。

图片
图片
图片
图片
图片
图片

广泛应用场景:赋能新能源全产业链

图片
图片
图片
图片

从光伏电站、风电场到储能中心,从数据机房到新能源配套设施,安科瑞防雷智能在线监测系统已成功应用于多个场景,为电力系统、石油化工、轨道交通、通信基站等行业提供安全保障,用科技力量守护绿色能源的稳定输出。

图片
图片
图片
图片

在政策驱动与市场需求的双重推动下,防雷数字化、智能化已成为新能源行业的必然趋势。安科瑞作为智能防雷领域的,将持续以创新技术赋能产业升级,为每一个新能源项目筑牢防雷安全屏障,助力 “双碳" 目标早日实现!



  • 联系电话电话021-69151205
  • 传真传真021-69153629
  • 邮箱邮箱2881454557@qq.com
  • 地址公司地址育绿路253号

电瓶车充电桩、电动汽车充电桩禁止非法改装!


© 2026 版权所有:安科瑞电子商务(上海)有限公司   备案号:沪ICP备18001305号-53   sitemap.xml   管理登陆   技术支持:仪表网       
  • 扫一扫加微信