在工业生产与园区运营中,传统能耗管理模式常面临布线难(安科瑞李艳秋)、抄表慢、响应滞后等痛点,尤其在空间紧凑的配电箱内,设备部署(1520176+0719)与运维效率受限。安科瑞全新一代导轨式智能用电管理终端ADW300A,以小巧体积+全功能集成+无线远程特性,重构工业能耗运维全流程,让一部手机即可实现全域监测与高效管理。



一、痛点直击:传统工业能耗运维的三大困境
1.部署受限:布线繁琐,改造周期长
工业场景配电箱空间紧凑,传统有线仪表布线需凿墙穿管、铺设线缆,不仅破坏生产环境,还可能影响正常运营。尤其在老旧厂区改造中,新增用电回路往往面临布线难、成本高、施工周期长三大难题,阻碍智能化升级。
2.管理低效:人工抄表,误差与滞后并存
依赖人工抄表不仅效率低下(部分综合体需8人耗时5天完成抄表),还易出现数据误差,且数据采集滞后,无法及时响应电价波动与能耗异常,导致企业电费核算不精准、节能改造缺乏数据支撑。
3.运维被动:隐患难预警,响应不及时
线路过载、谐波污染、设备过热等隐患难以及时发现,人工巡检周期长(平均7天/次),一旦出现漏电、过载等问题,易引发设备损坏或生产中断,造成经济损失。


二、核心优势:ADW300A的三大核心能力
1.小巧:适配所有配电箱,安装零压力
ADW300A采用35mm标准导轨式设计,体积紧凑,可灵活嵌入各类工业配电箱,适配空间苛刻的安装环境。搭配外置开口式互感器,支持不停电安装,无需破坏原有线路,大幅降低改造项目对生产的影响,缩短部署周期。同时,电压取样可选磁钢取电或穿刺取电模式,适配常规接线、大电流、宽铜牌等复杂现场需求。

2.无线全能:多通讯模式,远程管控无边界
突破传统布线限制,ADW300A支持RS485、LoRa/LoRaWAN、4G、WiFi等多种通讯方式,可根据场景灵活选择。

LoRa/LoRaWAN:适用于工业园区等密集部署场景,实现数公里低功耗组网,满足多节点远距离传输需求;

4G:直连云平台,适合分布式项目,随时随地远程查看数据,实现断点续传与停电上报,数据不丢失;
WiFi:适配已有局域网的商业建筑,降低部署成本;
蓝牙:标配蓝牙功能,手机App免线调试,无需爬柜、无需连接RS485线,现场操作更便捷。
相序诊断:自动识别接线异常、相序错误与电流极性,保障设备稳定运行,避免精密设备因电网质量受损。

3.全功能集成:精准计量+智能监测,运维一体化
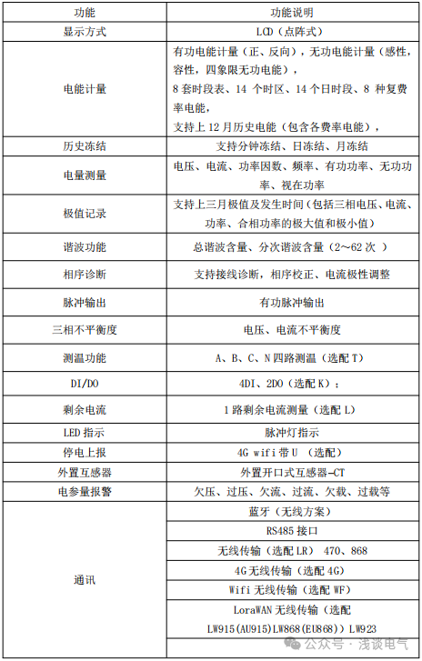
ADW300A不仅是电表,更是集计量、监测、预警、分析于一体的智能终端,覆盖工业能耗运维全需求。
精准计量:有功电能精度达0.5S级,满足国际计量标准,支持8费率分时计费与分钟/日/月冻结,精准记录尖峰平谷时段用电,助力企业精细对账与节能分析;
全参量监测:可测量电压、电流、功率因数、频率、谐波含量(2~63次分次谐波)、三相不平衡度等20余项电力参数,全面掌握用电状态;
智能预警:支持欠压、过压、欠流、过流、过载等电参量报警,还可选配4路测温(-40~150℃)与剩余电流监测,实时监测开关触点、母线温度,提前预警电气安全隐患;




三、全流程赋能:手机远程解锁工业能耗运维新体验
1.随时随地监测:全域用电状态一手掌握
通过手机App或云平台,即可实时查看全厂各回路、各区域的用电数据,包括有功/无功电能、功率、谐波、温度等,实现厂区用电全域可视化。无论是车间生产线、园区配电房,还是户外充电桩,数据同步更新,让企业告别人工抄表,实现远程高效管控。
2.高效运维管理:故障响应提速,降低运营成本。
远程调试与配置:蓝牙免线调试,手机即可完成参数设置、抄表与故障排查,无需专业人员爬柜操作,安装维护效率提升50%以上;
异常实时:用电异常、设备故障、温度超标等情况,手机即时接收报警通知,支持远程联动控制,快速响应隐患,减少生产中断损失;
能耗数据分析:自动生成用电报表与趋势分析,精准定位高耗能环节,为企业优化生产调度、制定节能方案提供数据支撑,助力降本增效。
3.适配多场景:工业全场景覆盖,改造无忧
ADW300A广泛适用于工厂车间、装备制造、精密模具、园区配电、机房、充电桩等各类工业场景,尤其适合老旧厂区改造、分项计量工程与电力运维平台对接。针对不同场景需求,可灵活选配测温、剩余电流、开关量输入输出等功能,满足个性化运维需求。


四、价值凸显:企业能耗管理的降本增效利器
1.降本:减少人工与改造成本
人工抄表效率提升90%以上,大幅降低人力成本与抄表误差;
无线免布线部署,缩短改造周期,减少施工与设备部署成本;
精准能耗分析,助力企业优化用电策略,降低电费支出,某电子厂部署后仅优化待机能耗每月节省电费3万+。
2.增效:提升运维与生产效率
远程监控与预警,缩短故障响应时间,保障生产连续稳定;
全参量监测与数据分析,为生产调度、设备维护提供科学依据,提升生产效率。
3.合规:满足双碳与电力管理要求
精准计量与能耗数据留存,助力企业满足电力监管、分时电价与双碳目标要求,助力绿色低碳转型。

五、结语:开启工业能耗运维智能新时代
安科瑞ADW300A以小巧体积、全能功能、无线远程三大核心优势,解决传统工业能耗运维的痛点,让一部手机即可搞定全厂区用电监测、运维管理与安全预警。作为工业能耗管理的“小巧神器",ADW300A正助力越来越多企业实现数字化、智能化、精细化运维,降本增效,绿色发展。