热门搜索:电气设备,电子元器件,仪器仪表,电气设备,消防设备,照明设备
产品分类

Product category

技术文章 / article 您的位置:网站首页 > 技术文章 > 传统防护方式下,校园配电系统还存在哪些安全盲区?

传统防护方式下,校园配电系统还存在哪些安全盲区?

发布时间: 2025-12-09  点击次数: 436次


AISD电气安全保护·

校园配电系统具有用电人员密集、负载类型复杂、安全要求高等显著特点,传统低压配电防护方式在防触电、防电气火灾及供电连续性方面已逐渐暴露不足。本文结合校园典型用电环境,分析当校园配电系统在电气安全运行中面临的主要问题,并探讨智能安全配电装置在校园低压配电系统中的应用价值,为校园用电安全管理提供参考。

图片

关键词:校园配电系统;电气安全;低压配电;智能安全配电装置

01

背景与意义




随着智慧校园建设的推进,校园内信息化设备、电教系统及各类服务设施数量持续增长,用电密度和连续性要求显著提高。与此同时,学生宿舍、实验室、教学楼等区域人员高度集中,一旦发生触电或电气火灾事故,后果严重。

在这种背景下,校园配电不仅要满足“不断电"的运行需求,更需要在异常工况下兼顾人身安全与系统稳定,这对传统以断路器和漏保为主的防护体系提出了新的挑战。

图片

01

校园配电面临的安全问题

从实际运行情况看,校园配电系统普遍存在以下特征:

一方面,线路使用年限较长,隐性老化问题较多;另一方面,学生用电行为不可控,私拉乱接、设备绝缘下降等问题难以及时发现。

在传统配电模式下,一旦发生单相接地或绝缘下降,要么直接跳闸导致大范围停电,要么存在触电及火灾隐患,难以在安全性与供电连续性之间取得平衡。

因此,校园配电系统亟需一种能够实现“安全不跳闸、异常可预警"的新型防护手段。




02

AISD三相智能安全配电装置

AISD300 系列三相智能安全配电装置是安科瑞为低压配电侧开发的一 款智能安全配电产品,本产品主要针对低压配电系统人身触电、线路老化、短 路、漏电等原因引起电气安全问题而设计。 产品主要应用于学校、加油站、医院、银行、疗养院、康复中心、敬老院、 酒店宾馆、商场商铺、企事业单位、家庭电器、旅游景点等各类低压用电的场 所,为场所内用电设备提供安全可靠的供电。 

图片


01

型号说明

图片


02

功能简介

提高供电连续性

装置负载侧电网发生单相接地故障时,电网可持续供电,装置报警,但不会切断电 源,不影响用电设备继续运行。 

提高供电安全性

装置输出侧负载线路发生单相接地故障时,接地点不会产生火花,防止电气火灾事 故发生。

保障人身安全

装置限制了负载侧电网的漏电流,人体误触碰到单根供电线路时,能对人体进行保护, 不会造成触电事故。

监测报警功能

后端输出线路发生过载、过欠压、绝缘,以及装置内部超温故障时,装置发出声光报 警信号。

电参量测量与显示

装置能实时测量输出线路的电流、电压、功率、电能、装置温度和输出线路对地 绝缘电阻值,并在触摸屏上实时显示。

事件记录

装置可存储 20 条事件记录,可供用户查询。

通讯功能

装置配有 1 路 RS485 通讯,采用标准 Modbus-RTU 协议。也可选配无线通讯功能,通过有 线组网或无线方式将数据发送到云平台,用户可以使用浏览器、手机 APP 或微信众号对装置的远程监 测和控制。

具有应急市电切换、浪涌保护及紧急按钮断电功能。 


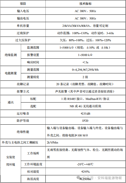
03

技术参数

图片


04

功能特点

功能特点(重要回路)

●过欠压报警

●过载跳闸

●绝缘监测

●火线接地不起火、不漏电、

  不伤人、不断电

●主要设计在出入闸机口、路灯、

  景观灯、喷泉等位置


05

设备规格

图片



06

应用价值与优势

AISD300系列三相智能安全配电装置正是基于低压侧人身安全与线路安全需求而设计,其核心理念并非简单“切断故障",而是通过限制漏电流与实时监测绝缘状态,在保障安全的提下维持供电连续性。

图片

在校园配电系统中,该类装置通常可部署于教学楼、学生宿舍或重点实验区域的末端配电环节,作为传统低压配电的安全增强单元,使配电系统在面对单相接地、绝缘异常等情况时具有更高的容错能力

图片

从校园配电管理的角度看,智能安全配电装置的应用,使传统低压配电系统在不进行大规模改造的提下,实现了电气力的整体提升。这种“在末端补强安全"的方式,既符合校园建设的实际条件,也更具可行性。

结合校园实际运行环境,引入AISD300后,配电系统在异常工况下的表现更加可控。当末端线路出现单相接地或绝缘下降时,系统仍可维持供电状态,同时通过声光告警提示运维人员介入处理,避免突发断电对教学和生活秩序造成影响。

同时,装置可对电压、电流、功率及绝缘状态进行持续监测,使校园配电安全管理从“事后处理"逐步转向“过程监测+提干预",有利于降低运行风险。

对学校管理方而言,该类装置不仅提升了用电安全水平,也为智慧校园中的用电监控和远程管理奠定了基础。

结语

校园配电系统的核心目标已不再只是“供上电",而是“安全、连续、可管理地用电"。

实践表明,以AISD300系列三相智能安全配电装置为代表的智能安全配电技术,在提升校园低压配电系统人身安全与运行可靠性方面具有积意义,具备良好的工程应用与推广价值。



  • 联系电话电话021-69151205
  • 传真传真021-69153629
  • 邮箱邮箱2881454557@qq.com
  • 地址公司地址育绿路253号

电瓶车充电桩、电动汽车充电桩禁止非法改装!


© 2026 版权所有:安科瑞电子商务(上海)有限公司   备案号:沪ICP备18001305号-53   sitemap.xml   管理登陆   技术支持:仪表网       
  • 扫一扫加微信