热门搜索:电气设备,电子元器件,仪器仪表,电气设备,消防设备,照明设备
产品分类

Product category

技术文章 / article 您的位置:网站首页 > 技术文章 > 智电赋能,碳索未来:新一代企事业电能管理与碳效优化全维解决方案

智电赋能,碳索未来:新一代企事业电能管理与碳效优化全维解决方案

发布时间: 2026-04-09  点击次数: 32次


当前企事业单位内部供配电结构日趋复杂,用电设备持续增加,在电能供应、分配及使用环节面临的风险也随之增多。用户对提升供电可靠性、减少故障发生频次、缩短事故处置时间、降低用电成本、改善供电质量、防范电气安全风险等方面提出了更高要求,亟需构建一套完善的电能管理系统,同时对配套软件系统也提出了更为严苛的标准。




图片

PART-01

方案介绍

图片
图片

整体架构


通过在企事业单位供配电关键场所与关键设备处部署监测、计量、控制、保护等各类智能传感器,搭建覆盖 10kV 中高压至 0.4kV 低压的完整电力测量、计量与控制体系,并结合视频监控手段,实现对内部用电情况 24 小时不间断监管。系统可及时发现供配电环节存在的安全隐患,减少事故发生;快速准确定位故障点位,缩短故障恢复时长。通过梳理电能流向,可有效识别电能浪费及低效用能现象;搭配高精度电能质量分析装置,多方位监测并发现各类电能质量问题。

安科瑞 Acrel-3000 电能管理系统,助力用户实现可靠、安全、经济的用电目标。

图片
图片

01/软件功能

图片
图片

地图导航

系统可结合电子地图直观展示配电室分布情况,自动汇总变电所数量、累计装机容量、累计运行容量等核心数据,点击对应图标即可跳转查看各变电所详细信息。同时支持导入厂区布局图,以可视化方式呈现变电所整体分布。

图片

配电监测

系统可实现企事业单位内部 10kV 至 0.4kV 全电压等级的完整监测,覆盖 10kV 变电所、0.4kV 配电房、母线槽、楼层配电箱、车间动力柜、照明配电箱、精密配电柜等各类供配电场所。


可无缝接入微机综保装置、电能质量分析装置、变压器温控仪、多功能电力仪表、电气安全监测装置、无线测温装置、功率因数补偿装置、柴油发电机、直流屏、UPS、ESP 等多种监控设备。并可根据现场实际情况灵活配置配电一次图,自动生成通讯状态图。

图片

环境监测

可实现对 10kV 变电所、0.4kV 配电房、铅酸电池室等供配电场所的环境监测,监测内容涵盖视频监控、门禁、门磁、烟感、温湿度、六氟化硫、震动、局部放电及铅酸电池状态等,并支持历史数据查询与追溯。

图片

远程遥控

支持远程通过综保、仪表或网关自带的DO遥控断路器分合闸,支持对智能微端、智能塑壳断路器远程分合闸,支持对变压器远程调档;

图片

电能质量

监视并详细记录系统电能质量状况,依据国家电能质量标准实时监测稳态数据(三相不平衡度、电压及频率偏差、2-63谐波、0.5-62.5间谐波、电压波动、电压闪变)、暂态数据(电压暂升、电压暂降、电压短时中断)、瞬态数据(电压及电流瞬态),可监测63次谐波/间谐波,并提供谐波频谱分析。系统提供电能质量SOE事件记录功能,并提供事件的波形分析(每周波1024点,高精度波形分析)。提供ITIC/SEMI F47曲线容忍度分析功能,标注暂态事件是否在合理区间。

图片

电能统计

可选择多个配电回路的用能数据进行集抄,集抄精度5分钟。可按照小时、天、月、年统计配电回路、区域、设备等用能值。支持用电量同环比、占比分析。可提供复费率电能统计及电费统计。支持四象限电能统计。支持平均功率因素统计。支持自定义电能统计。提供需量分析功能,能自由选择多个配电回路,显示一年中每个月的zui大需量及发生时间。

图片
图片
图片





图片

PART-02

硬件介绍

图片
图片

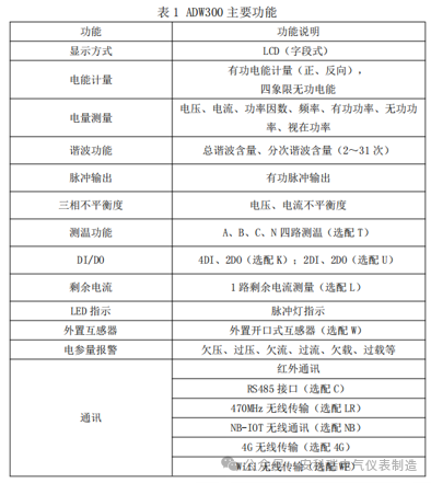
ADW300物联网电表

双碳背景下,企业用能的电能替代将是长期趋势,因此企业内部将新增加量用电设备,提高这些设备的能效水平将降低总的电能消耗,助力双碳目标早日实现。

需要多种通讯方式的电能计量仪表,支持嵌入式、导轨式安装,RS485、Lora、4G等数据上传模式,可实现免布线、免停电施工。

电能计量表计安装在主要配电节点、重要用能设备等处,实时采集用电数据,监控配电系统的运行,并对用电数据进行逐时、逐日、逐月分析,并结合国家、行业标准,统计企业整体碳排放,为碳中和提供基础数据服务。

图片
图片
图片
图片





图片

PART-03

客户收益

图片
图片



  • 联系电话电话021-69151205
  • 传真传真021-69153629
  • 邮箱邮箱2881454557@qq.com
  • 地址公司地址育绿路253号

电瓶车充电桩、电动汽车充电桩禁止非法改装!


© 2026 版权所有:安科瑞电子商务(上海)有限公司   备案号:沪ICP备18001305号-53   sitemap.xml   管理登陆   技术支持:仪表网       
  • 扫一扫加微信