在分布式能源蓬勃发展的今天,微电网的稳定、经济、安全运行离不开核心控制设备的强力支撑。ACCU-100M微电网协调控制器,作为模块化智能控制产品,无缝对接光伏、风电、储能、充电桩等多元设备,以技术优势赋能微电网,成为新能源领域的“高效运行管家"。
一、产品定位:微电网的“智能中枢"
ACCU-100M专注于微电网、分布式发电、储能等核心领域,具备强大的设备接入与协调控制能力。通过全天候不间断采集分析微电网系统数据,实时监视光伏、风能、储能、充电桩的运行状态与健康状况,以“安全经济优化"为核心目标生成控制策略,实现分布式能源、储能系统与负荷的动态精准调节。
其核心价值在于促进新能源就地消纳、提升电网运行稳定性、补偿负荷波动,同时优化微电网需求管理,降低供电成本,保障微电网安全、可靠、经济运行。

二、核心亮点:6大技术优势标准
1. 多通道数据采集
支持串口、以太网等多通道实时运行,轻松适配各类风电/光伏逆变器、储能设备等接入需求,覆盖复杂应用场景的数据采集需求。
2. 全协议通讯管理,云边协同高效
兼容Modbus RTU/TCP、IEC 60870系列、MQTT等主流通信规约,实现云边协同(搭配智慧能源管理云平台可远程运维)、OTA升级,支持就地/远程灵活切换,选配本地人机交互功能,操作便捷性拉满。
3. 边缘计算赋能,数据安全可控
具备灵活报警阈值设置、主动报警上传、数据合并计算、逻辑控制等边缘计算能力,搭配断点续传、数据加密、4G路由功能;同时采用分级用户权限、数据防篡改机制,实现数据固证与可追溯,安全防护无短板。
4. 多策略智能管理,适配多元场景
内置防逆流、计划曲线、削峰填谷、需量控制、有功/无功控制、光储协调等核心策略,更支持按需定制专属方案,精准匹配不同地区、不同场景的运行需求。
5. 安全保障
实时采集电池、温控、消防等全站信号与测量数据,实现运行安全预警预测;硬件通过静电放电、射频电磁场辐射、电快速瞬变脉冲群、浪涌等多项抗扰度试验,适应复杂电磁环境,稳定运行有保障。
6. 硬核硬件配置,性能更能打
- 处理器:ARM Cortex-A7,主频528MHz,运算高效
- 存储组合:256MB DDR3 + 256MB NAND Flash,存储充足
- 接口丰富:4路光耦隔离RS485、2路10/100M自适应网口、1路USB2.0、TF卡接口(支持热拔插)
- 宽压适配:DC 9-36V供电,功耗≤10W,适配多样供电场景
- 环境耐受:工作温度-20℃~+55℃,存储温度-25℃~+70℃,相对湿度≤95%,海拔≤2500m,适应恶劣工况



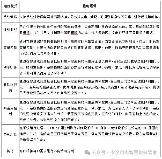
三、能量调度:8大运行模式,精准控电更高效
ACCU-100M搭载8大核心运行模式,覆盖从手动操作到智能调度的全场景需求,让每一度电都发挥价值:

四、性能指标:数据说话,稳定可靠有保障
- 响应速度快:遥测响应≤10s,遥信变化响应≤2s,遥控命令响应≤5s
- 运行精度高:遥测、遥信、遥控正确率均≥99.9%,系统可用性≥99.9%
- 数据准度高:对时精度≤1s,数据记录时标精度≤1ms,追溯更精准
- 扩展能力强:支持状态量、模拟量、控制量数目各≤30000,适配大型微电网
- 兼容性广:兼容IEC 104、Modbus、MQTT、HTTP等主流规约,适配性无忧
五、安装与适配:便捷高效,通用性强
- 安装方式:标准导轨安装,后板及底板均可安装导轨卡座,施工简单高效
- 接线指示:插上网线后LINK绿色灯亮起(数据传输时闪烁),SPEED黄色灯区分100Mb/s(常亮)与10Mb/s(关闭),RX红色灯(接收数据)、TX绿色灯(发送数据)闪烁提示,接线状态一目了然


六、品质与服务:全程护航,放心选择
通用要求:
产品采用屏蔽及抗干扰设计,有效抵御电磁干扰、雷电干扰,确保在规定环境条件下安全稳定运行;包装运输严格遵循防雨、防潮、防锈、防震标准,所有部件标记清晰,配套齐全,保证设备完好送达。
技术服务:
提供全周期技术支持:售前提供完整技术资料,售中指导安装、调试与试运行,售后开展专业培训,随时响应备品备件需求,全程护航设备高效运行。
ACCU-100M微电网协调控制器,以硬核技术、全面功能、稳定性能,成为微电网高效运行的核心支撑。无论是分布式能源消纳、电网稳定性提升,还是运行成本优化,都能给出解决方案,助力新能源产业高质量发展!