热门搜索:电气设备,电子元器件,仪器仪表,电气设备,消防设备,照明设备
产品分类

Product category

技术文章 / article 您的位置:网站首页 > 技术文章 > 连接能源未来,安科瑞虚拟电厂:打造新型电力系统的智慧中枢

连接能源未来,安科瑞虚拟电厂:打造新型电力系统的智慧中枢

发布时间: 2026-01-15  点击次数: 465次
引言:当电力系统迎来“世纪挑战"


随着“双碳"目标的深入推进,我国电力系统正经历一场深刻的结构性变革。高比例新能源的接入,让电网的“脾气"变得难以捉摸——光伏“看天吃饭",风电“听风由命";与此同时,电动汽车、数据中心等新型负荷如潮水般涌入,用电高峰屡创新高,峰谷差持续拉大。一面是“随机间歇电压多",一面是“快速调节电源少",电网运行人员面临着“晚峰无光、高温无风"时“巧妇难为无米之炊"的困境。
在保障电力供应安全与推动能源清洁转型的双重压力下,一个创新的解决方案正从概念走向舞台——虚拟电厂。它并非实体电厂,而是一个通过数字技术聚合与优化海量分散资源的“智慧能源协调系统"。作为新型电力系统建设的关键拼图,虚拟电厂如何化解当前困局?能源管理与能效提升服务商——安科瑞电气股份有限公司,给出了其系统性的答案。
图片


一、 虚拟电厂:应运而生的“系统平衡大师"

1. 核心概念与价值


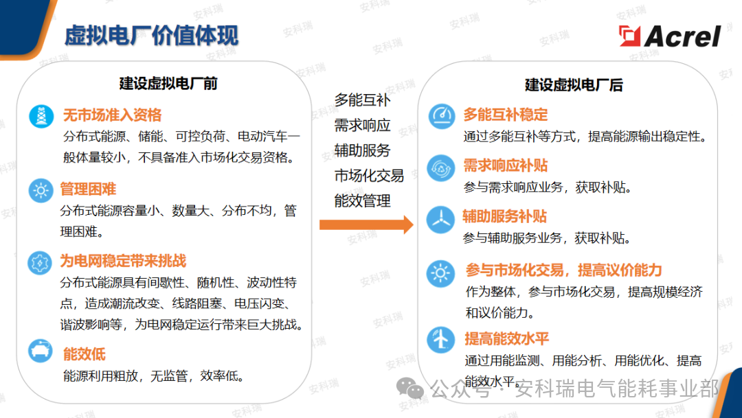
虚拟电厂通过信息通信、协调控制和智能计量等技术,将广域内分散的分布式光伏、储能电站、可调负荷(如空调、充电桩)、甚至是电动汽车(V2G)等资源聚合起来,进行统一协调优化。它像一个“虚拟"但功能强大的电厂,既可参与电网调度,保障系统安全稳定运行,也可参与电力市场交易,实现资源优化配置与价值增值。
图片
图片
其核心价值体现在三大转变:


  • 对电网:从“被动承受"分布式能源冲击,转变为“主动利用"其灵活性,提供调峰、调频等辅助服务,化挑战为支撑。
  • 对用户:从单纯的“消费者",转变为可参与市场互动的“产消者",在保障用能的前提下获取额外收益。
  • 对系统:推动电力系统从“源随荷动"的刚性模式,向“源网荷储"协同互动的柔性模式演进。

2. 政策东风已至


国家层面,《加快构建新型电力系统行动方案(2024—2027年)》等文件明确要求“建设一批虚拟电厂"。从山西、深圳的细则出台,到海南成立省级管理中心,再到上海、成都等地的激励与规划,地方实践已如火如荼。政策框架的清晰化为虚拟电厂商业化运营铺平了道路。
图片图片图片


二、 安科瑞虚拟电厂解决方案:全景架构与核心能力


安科瑞基于对电力系统需求的深刻洞察,推出了贯穿“云、管、边、端"的虚拟电厂一体化解决方案,旨在打通能源互联网落地的“最后一公里"。
图片


1.总体架构:三层协同,智慧调度


图片
解决方案采用设备层、站端层、云端平台三层协同的架构:


  • 设备层:通过各类智能传感、测控、保护装置(如APM系列仪表、防逆流保护、储能协调控制器等),实现海量终端数据的精准采集与可靠控制。
  • 站端层:在园区、工厂、充电站等场景,通过微电网能量管理控制箱等边缘计算单元,实现本地资源的优化调度与自治运行,构成虚拟电厂的可靠“资源池"。
  • 云端平台:即虚拟电厂智慧运营平台,负责全域资源的聚合监控、建模分析、优化调控与市场交易,是决策的“大脑"。

2.平台核心功能:全流程闭环管理


安科瑞虚拟电厂运营平台的核心功能覆盖了从资源聚合到收益结算的全业务链条,形成完整闭环:
- 全景驾驶舱:一屏统览接入规模、实时负荷、调控收益、碳减排量等关键信息,助力运营决策。
图片
- 调控响应全流程管理:


  1. 可调能力评估:基于历史数据与实时状态,精准评估各类资源的调节潜力与性能指标。
  2. 市场互动与邀约:对接电网需求响应、辅助服务及现货市场,完成邀约接收、可调能力申报与出清结果跟踪。
  3. 智能策略分解与下发:将电网或市场的调控目标,智能分解为可执行指令,并安全、可靠地下发至具体终端。
  4. 实时监控与偏差预警:监控指令执行过程,对偏差进行预警,确保响应效果。
  5. 精准评估与收益结算:自动核算响应效果、执行评分,并基于合约完成平台内部分成结算,生成用户账单。


- 高级应用策略:


  • 经济优化调度:实现削峰填谷、需量控制、有序充电,直接为用户降低用能成本。
  • 安全约束调度:执行防逆流控制、柔性扩容,保障配电网安全与设备稳定运行。

三、 从数字化场站到系统化生态:清晰的演进路径


安科瑞提出的发展路径体现了其对产业理解的深度:虚拟电厂的建设非一蹴而就,而是一个从数字化、系统化到智能化、市场化的渐进过程。


  1. 基础单元数字化:首先对光伏、储能、充电站、工商业负荷等进行“发用电双侧"数字化改造,实现“可观、可测",这是虚拟电厂的“数据基石"。
  2. 局部系统化集成:在园区、建筑等场景构建数字化微电网系统,实现局部能源的自平衡与优化,形成虚拟电厂的优质子模块。
  3. 全域智能化聚合:通过虚拟电厂平台,跨区域、跨类型聚合上述分散资源,利用AI算法进行预测和动态优化,系统效益与绿电消纳。
  4. 市场化价值实现:最终通过参与多品类电力市场交易(电能量、辅助服务、绿证等),实现“投资增值"与“电网稳定"的双赢,真正完成能源互联网的价值闭环。

四、 软硬一体:覆盖全场景的配套产品体系


安科瑞的优势在于其深厚的硬件研发与制造能力,为虚拟电厂提供了从底层感知到边缘控制的完整产品支撑:


  • 感知监测层:涵盖高低压电力计量、电能质量监测、直流绝缘监测、电气安全防护(如限流保护器)等全系列产品,确保数据源头准确可靠。
  • 边缘控制层:微电网协调控制器(ACCU-100) 与 微电网能量管理控制箱 是核心,它们像“区域指挥官",就地执行平台策略,实现光储协同、需量控制、防逆流等关键功能。
  • 绿色出行设施:提供从7kW交流桩到大功率直流堆的全系列充电设备,是连接电动汽车这一重要灵活性资源的关键接口。


图片
图片
图片


结语:赋能新型电力系统,共创智慧能源未来


面对构建新型电力系统的时代命题,虚拟电厂已成为关键技术基础设施。安科瑞虚拟电厂解决方案,以其 “精准感知、可靠控制、智能聚合、价值运营" 的全链条能力,不仅为电网提供了亟需的灵活调节资源,保障了供电安全;更为用户打开了参与能源市场、降低用能成本、实现低碳转型的新通道。
它不仅仅是一个技术平台,更是连接政策、电网、运营商与海量用户的价值纽带。在能源革命与数字革命深度融合的浪潮下,安科瑞正以其扎实的产品与方案,助力千行百业步入智慧用能新时代,共同推动“源网荷储"高效互动的清洁低碳能源体系早日建成。



  • 联系电话电话021-69151205
  • 传真传真021-69153629
  • 邮箱邮箱2881454557@qq.com
  • 地址公司地址育绿路253号

电瓶车充电桩、电动汽车充电桩禁止非法改装!


© 2026 版权所有:安科瑞电子商务(上海)有限公司   备案号:沪ICP备18001305号-53   sitemap.xml   管理登陆   技术支持:仪表网       
  • 扫一扫加微信